機能概要
リンク型で提供している機能は以下の通りです。
購入要求
全決済手段の購入に対応した機能で、都度課金、継続課金(簡易)、継続課金(定期・従量)の購入および継続課金(簡易)の解約に使用する要求となります。
顧客決済情報登録要求
エンドユーザーの決済情報を当社のシステムに登録(保管)するとともに、決済情報の更新および削除にも使用する要求です。
※顧客決済情報の新規登録または更新を判断する機能はありません。
※同一顧客ID でクレジットカード・Web 口座登録要求を行った場合、登録情報の更新が行われます。
継続課金(定期・従量)申込要求
継続課金(定期・従量)を利用する決済手段に対応した機能で、継続課金(定期・従量)の申込および解約に使用する要求です。
※一部の決済手段では、再申込の際にも使用します。
各機能の一覧と利用イメージ
購入要求
| 機能ID | 処理名 | 流れ | 説明 |
|---|---|---|---|
| A01-1 | 購入要求 | 加盟店 →当社 | 都度課金/継続課金(簡易)/継続課金(定期・従量)の 購入および継続課金(簡易)の解約を行う。 |
| A02-1 | 購入結果CGI | 当社 →加盟店 | 購入、解約の結果を通知する。 また、エンドユーザーからの入金情報、払込票の期限切れ情報、 継続課金(簡易)の継続が不可能となった情報を、非同期で通知する。 |
| A02-2 | 購入結果CGI レスポンス | 加盟店 →当社 | 結果CGIへの応答を返却する。 |
| A03-1 | 購入結果 (画面返却) | 当社 →加盟店 | 購入要求の購入または解約の結果を通知します。また、 エンドユーザーの画面を加盟店へ返却します。 |
| A04-1 | 確定通知 | 当社 →加盟店 | 決済が確定したことを非同期で通知する。 (楽天ペイ(オンライン決済)のみ利用) |

利用例
エンドユーザーが決済を行う際の画面遷移および通知タイミングは、以下の3種類があります。
- 当社の提供画面にのみ遷移するパターン
- 各決済会社の提供画面にも遷移するパターン
- 非同期による通知も存在するパターン
- 当社の提供画面にのみ遷移するパターン
決済情報入力から決済完了までの全画面を当社側のみで表示し、完結するパターンです。全画面を当社の標準画面にて提供しますので、統一した画面イメージでのサービス提供が可能です。なお、画面のカスタマイズにより、加盟店のデザインで統一することも可能です。希望の場合は、当社営業までお問い合わせください。
《対象の決済手段》
| クレジットカード決済 ※1 | BitCash決済 | JCB PREMO決済 |
| コンビニ決済 | Pay-easy決済 | 総合振込決済 |
| Apple Pay | NP後払い |
※1:クレジットカード決済の本人認証サービス(3Dセキュア)では、クレジットカード会社側のパスワード入力画面が入ります。

※解約の場合も同様の処理シーケンスとなります。
- 各決済会社の提供画面にも遷移するパターン
決済情報入力画面等を各決済会社側で表示するパターンです。各決済会社側に遷移し表示される画面イメージや画面遷移は決済会社により異なります。
《対象の決済手段》
| 銀聯ネット決済 | ソフトバンクまとめて支払い(A) | ソフトバンクまとめて支払い(B) |
| d払い(キャリア・ウォレット) | au PAY(auかんたん決済) | WebMoney決済 |
| NET CASH決済 | ウォレット決済サービス(Type-Y) | 楽天ペイ(オンライン決済) |
| Alipay+ | ペイパル決済 | ネットマイル |
| 楽天Edy | モバイルSuica決済 | PayPay(オンライン決済) |
| メルペイネット決済 | au PAY(ネット支払い) | エポスかんたん決済 |
| 楽天ペイ(オンライン決済)V2 | WeChatPay |

※解約の場合も同様の処理シーケンスとなります。
※PayPay(オンライン決済)は指定売上方式の場合、処理結果通知が非同期、API 型にてされる場合があります。
通知の詳細については「API型 PayPay(オンライン決済)IF仕様」を参照してください。
※PayPay(オンライン決済)は、決済機関の仕様により、シーケンスとして SBPS からA02-01 を実施なくエラー画面の遷移が発生した後に、A02-01 が実施されることがあり得ます。
- 非同期による通知も存在するパターン
決済時の処理は、上記(1)、(2)となりますが、加えて非同期にて通知するパターンもあります。なお、楽天ペイ(オンライン決済)においては、決済の確定も非同期となりますので、ご注意ください。非同期の購入結果CGIの通知内容は、本書のインターフェース仕様における補足説明を参照ください。
《非同期での通知種別と対象決済手段》
| 機能ID | 通知種別 | 通知用途 | 対象決済手段 |
|---|---|---|---|
| A02-1 | 入金通知 | エンドユーザーがコンビニ等で入金した場合 | コンビニ決済 Pay-easy決済 総合振込決済 |
| キャンセル通知 | 払込票の期限が切れた場合 | コンビニ決済 Pay-easy決済 | |
| 継続課金不可通知 | 継続課金(簡易)で課金に失敗した場合 | l 継続課金(簡易)に対応している決済手段 | |
| A04-1 | 確定通知 | 決済情報が確定した場合 ※楽天ペイ:与信/金額変更/売上処理時 ※NP 後払い:売上/取消返金処理時 | 楽天ペイ(オンライン決済) NP後払い |
- 楽天ペイ(オンライン決済)V2 については、非同期による通知はございません。

- 非同期による通知が 1 リクエストに対して複数回存在するパターン
決済時の処理は、上記(1)となりますが、加えて1リクエストに対して非同期の通知が複数回発生するパターンもあります。NP後払いにおいては、複数回発生する非同期の通知が全て通知されてから、決済の確定となりますので、ご注意ください。非同期の購入結果CGIの通知内容は、本書のインターフェース仕様における補足説明を参照ください。
《1リクエストに対して非同期での通知が複数回発生する通知種別と対象決済手段》
| 機能ID | 通知種別 | 通知用途 | 対象決済手段 |
|---|---|---|---|
| A04-1 | 確定通知 | 【NP 後払い】取引登録処理が確定された場合与信処理が確定された場合 | l NP後払い |

画面遷移図
エンドユーザーに表示する画面の遷移図は、以下のとおりです。

※注:購入取消画面の導線は 2020 年よりデザイン変更によって消去されております。変更前デザインにて表示されます。
・決済会社画面でキャンセルした場合はキャンセル時 URL に遷移します。
・こちらの導線が必要な場合は弊社営業窓口までお問い合わせください。
※キャンセル、システムエラー、再入力の場合には処理の結果通知は加盟店へ送信されません。
画面の説明
購入要求で表示される画面は以下のとおりです。

決済選択画面(画面遷移番号①)
- 加盟店から要求があったリクエストの電文チェックを行う。
※チェックの詳細についてはリンク型 基本仕様を参照ください。 - 加盟店から要求があった「顧客利用端末タイプ」に合った画面 を表示
※「PC」で指定された場合は、PC 用の画面を出力します。※「モバイル」で指定された場合は、リクエストヘッダのブラウザタイプ を識別し、主要キャリア 3 社の専用画面へ自動で振り分けます。
《表示項目について》
| 表示項目 | 説明 |
|---|---|
| 決済手段 | 加盟店から要求があった決済手段を表示します。 ※要求された決済手段に指定が無い場合は、設定されている決済手段全てが表示されます。 ※要求された決済手段に指定がある場合は、指定されている決済手段が表示されます。 ※要求された決済手段が 1 つの場合は、決済選択画面は表示されません。 ※iPhone、Android はオプションとなります。 ※決済手段の表示順は任意で指定可能です。 例:決済手段=クレジットカード決済、WebMoney 決済、d 払い(キャリア・ウォレット)の場合 name=“pay_method” value=”credit, webmoney, docomo” |
| ブラウザの戻るボタン | ブラウザの戻るボタンを押下しても加盟店の画面には戻りません。 |

購入確認画面(画面遷移番号②)
(1)加盟店から要求があったリクエストの購入内容を表示
《表示項目について》

| 表示項目 | 説明 |
|---|---|
| お支払い方法 | 選択された決済手段 |
| 商品名 | 加盟店リクエストの「商品名称」※リクエスト未設定の場合は表示しません。 |
| ご購入金額 | 加盟店リクエストの「金額(税込)」 |
| ご購入明細 | 加盟店リクエストの画面表示用の購入明細 ※購入明細が無い場合は、購入明細は表示しません。 |
| 「戻る」ボタン | 決済手段毎の画面へ遷移 |
| 「キャンセル」ボタン | 購入取消画面へ遷移 |
| 「購入」ボタン | 購入処理画面へ遷移 ※決済会社の画面、もしくは購入完了画面へ遷移します。 |

購入完了画面(画面遷移番号③)
(1)購入が正常に行われた場合は、購入完了画面を表示
※購入が正常に行われた場合は、セッション ID を破棄します。
《表示項目について》
| 表示項目 | 説明 |
|---|---|
| 「戻る」ボタン | 加盟店指定の完了画面へ遷移 |

購入取消画面(画面遷移番号④)
(1)購入取消が行われた場合は、購入取消画面を表示
※購入取消が行われた場合は、セッションIDを破棄します。
《表示項目について》
| 表示項目 | 説明 |
|---|---|
| 「戻る」ボタン | 加盟店指定のキャンセル画面へ遷移 |

購入エラー画面(画面遷移番号⑤)
(1)購入エラーが発生した場合は、購入エラー画面を表示
《表示項目について》
| 表示項目 | 説明 |
|---|---|
| 「戻る」ボタン | 加盟店指定のエラー画面へ遷移 |
| 決済エラー内容 | エラー内容を表示 ※決済手段によって、エラー内容を表示できる場合と、できない場合があります。 |

購入完了画面(無償/0 円指定時)(画面遷移番号⑥)
(1)購入が正常に行われた場合は、購入完了画面を表示
※購入が正常に行われた場合は、セッションIDを破棄します。
《表示項目について》
| 表示項目 | 説明 |
|---|---|
| 「戻る」ボタン | 加盟店指定の完了画面へ遷移 |

システムエラー画面(画面遷移番号⑦)
(1)チェック処理などでエラーが発生した場合にエラー画面を表示
※PC/携帯の指定チェックでエラーが発生した場合は、リクエストヘッダのユーザーエージェントを識別し、主要キャリア 3 社およびその他キャリア、それぞれの専用画面へ自動で振り分けます。
《表示項目について》
| 表示項目 | 説明 |
|---|---|
| 「戻る」ボタン | 購入要求のエラー時に指定されている URL へ遷移 ※加盟店が特定できない場合、「元の画面へ」ボタンは表示しません。 また、表示しない場合、加盟店が特定できないので、画面デザインは、システム共通の画面となります。 |
《システムエラー画面の表示理由例》
| 画面 | 表示理由例 |
|---|---|
加盟店が特定できる場合![]() | 購入要求リクエスト上の購入IDの重複が発生している 購入要求リクエスト上のリクエスト許容時間の超過が発生している 購入要求リクエスト上のチェックサム値が誤っている 購入要求リクエスト上の各パラメータの属性がインターフェースと異なっている 当社が表示する各画面において、エンドユーザーの操作にて画面リフレッシュ操作がされた |
加盟店が特定できない場合![]() | 購入要求リクエスト上のマーチャントIDが払い出したIDと異なっている 購入要求リクエスト上のサービスIDが払い出したIDと異なっている 当社が表示する各画面において、エンドユーザーの操作にて画面リフレッシュ等の操作が繰り返し操作された(当社側の画面保持情報がクリアされた場合など) |
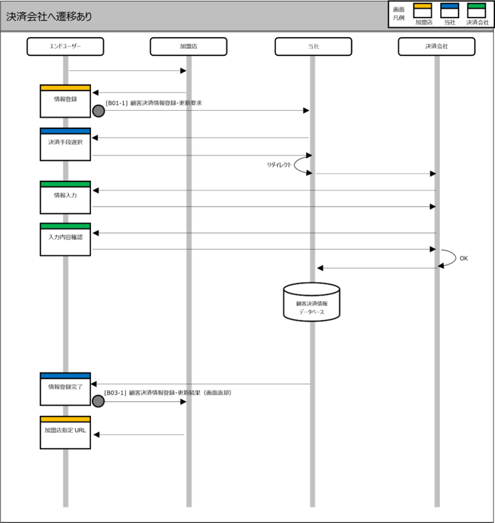
顧客決済情報登録要求
| 機能ID | 処理名 | 流れ | 説明 |
|---|---|---|---|
| B01-1 | 顧客決済情報 登録・更新要求 | 加盟店 →当社 | 顧客決済情報の登録、更新を行う。 |
| B02-1 | 顧客決済情報 登録・更新結果CGI | 当社 →加盟店 | 顧客決済情報の登録、更新の結果を通知する。 |
| B02-2 | 顧客決済情報 登録・更新結果CGI レスポンス | 加盟店 →当社 | 結果CGIへの応答を返却する。 |
| B03-1 | 顧客決済情報 登録・更新結果 (画面返却) | 当社 →加盟店 | 顧客決済情報の登録、更新の結果を通知します。 また、エンドユーザーの画面を加盟店へ返却します。 |
| C01-1 | 顧客決済情報 削除要求 | 加盟店 →当社 | 顧客決済情報の削除を行う。 |
| C02-1 | 顧客決済情報 削除結果CGI | 当社 →加盟店 | 顧客決済情報の削除結果を通知する。 |
| C02-2 | 顧客決済情報 削除結果CGI レスポンス | 加盟店 →当社 | 結果CGIへの応答を返却する。 |
| C03-1 | 顧客決済情報 削除結果(画面返却) | 当社 →加盟店 | 顧客決済情報の削除結果を通知します。 また、エンドユーザーの画面を加盟店へ返却します。 |

利用例
エンドユーザーが顧客決済情報登録を行う際の画面遷移は、以下の 2 種類があります。
- 当社の提供画面にのみ遷移するパターン
- 各決済会社の提供画面にも遷移するパターン
- 当社の提供画面にのみ遷移するパターン
顧客決済情報登録情報入力から顧客決済情報登録情報完了までの全画面を当社側のみで表示し、完結するパターンです。全画面を当社の標準画面にて提供しますので、統一した画面イメージでのサービス提供が可能です。なお、画面のカスタマイズにより、加盟店のデザインで統一することも可能です。希望の場合は、当社営業までお問い合わせください。
《対象の決済手段》
クレジットカード決済 ※1
※1:クレジットカード決済の本人認証サービス(3D セキュア)では、クレジットカード会社側のパスワード入力画面が入ります。

※解約の場合も同様の処理シーケンスとなります。
- 各決済会社の提供画面にも遷移するパターン
決済情報入力画面等を各決済会社側で表示するパターンです。各決済会社側に遷移し表示される画面イメージや画面遷移は決済会社により異なります。
《対象の決済手段》
| T ポイントプログラム(オンライン決済) | 口座振替サービス |

※B01-1 のリクエスト時に pay_method が「accttransfer(口座振替サービス)」の場合、登録結果は1~2営業日後に口座登録結果ファイルでの連携となります。
画面遷移図
エンドユーザーに表示する画面の遷移図は、顧客決済情報の登録時と削除時で異なります。
《顧客決済情報登録時の画面遷移図》

※注:情報登録取消画面の導線は 2020 年よりデザイン変更によって消去されております。変更前デザインにて表示されます。
・決済会社画面でキャンセルした場合はキャンセル時 URL に遷移します。
・こちらの導線が必要な場合は弊社営業窓口までお問い合わせください。
※キャンセル、システムエラー、再入力の場合には処理の結果通知は加盟店へ送信されません。

※注:情報削除取消画面の導線は 2020 年よりデザイン変更によって消去されております。変更前デザインにて表示されます。
・決済会社画面でキャンセルした場合はキャンセル時 URL に遷移します。
・こちらの導線が必要な場合は弊社営業窓口までお問い合わせください。
画面の説明
顧客決済情報登録要求で表示される画面は以下のとおりです。
※例としてクレジットカード決済を使用していますが、画面の表示項目等は決済手段毎に異なります。

決済選択画面(画面遷移番号 B-①、C-①)
- 加盟店から要求があったリクエストのチェックを行う
※チェックの詳細についてはリンク型 基本仕様を参照ください。 - 加盟店から要求があった「顧客利用端末タイプ」に合った画面を表示
※「PC」で指定された場合は、PC 用の画面を出力します。
※「モバイル」で指定された場合は、リクエストヘッダのブラウザタイプを識別し、主要キャリア3社の専用画面へ自動的に振り分けます。
《表示項目について》
| 表示項目 | 説明 |
|---|---|
| 決済手段 | 加盟店から要求があった決済手段を表示します。※要求された決済手段に指定が無い場合は、設定されている決済手段全てが表示されます。 ※要求された決済手段に指定がある場合は、指定されている決済手段が表示されます。 ※要求された決済手段が 1 つの場合は、決済選択画面は表示されません。 ※iPhone、Android はオプションとなります。 ※決済手段の表示順は任意で指定可能です。 例:決済手段=クレジットカード決済の場合name=“pay_method” value=”credit,tpoint” |

入力内容確認画面(画面遷移番号 B-②)
(1)エンドユーザーが入力した内容を表示
《表示項目について》

| 表示項目 | 説明 |
|---|---|
| カード番号 | 前画面でエンドユーザーが入力したカード情報の内容を表示 |
| 有効期限 | 前画面でエンドユーザーが入力したクレジットカード有効期限(月、年)の内容を表示 |
| 「戻る」ボタン | 顧客決済情報入力画面へ遷移 |
| 「キャンセル」ボタン | 情報登録取消画面へ遷移 |
| 「次へ」ボタン | 情報登録完了画面へ遷移 |
登録情報確認画面(画面遷移番号 C-②)
(1)登録されている内容を表示
《表示項目について》

| 表示項目 | 説明 |
|---|---|
| カード番号 | 登録されているカード情報の内容を表示 |
| 有効期限 | 登録されているカード有効期限(月、年)の内容を表示 |
| 「戻る」ボタン | 決済選択画面へ遷移 ※加盟店からの顧客情報登録要求に 1 つの決済手段を指定した場合は、表示されません。 |
| 「キャンセル」ボタン | 情報削除取消画面へ遷移 |
| 「次へ」ボタン | 情報削除完了画面へ遷移 |
情報登録完了画面/情報削除完了画面(画面遷移番号 B-③、C-③)
(1)登録/削除が正常に行われた場合には、登録/削除完了画面を表示

※登録/削除が正常に行われた場合は、セッション ID を破棄します。
《表示項目について》
| 表示項目 | 説明 |
|---|---|
| 「戻る」ボタン | 加盟店指定の完了画面へ遷移 |
情報登録取消画面/情報削除取消画面(画面遷移番号 B-④、C-④)

(1)登録/削除の取消を行われた場合に登録/削除の取消画面を表示
※登録/削除の取消が行われた場合は、セッション ID を破棄します。
《表示項目について》
| 表示項目 | 説明 |
|---|---|
| 「戻る」ボタン | 加盟店指定のキャンセル画面へ遷移 |
登録エラー画面(画面遷移番号 B-⑤)

(1)登録エラーが発生した場合は、登録エラー画面を表示
《表示項目について》
| 表示項目 | 説明 |
|---|---|
| 「キャンセル」ボタン | 加盟店指定のエラー画面へ遷移 |
| 決済エラー内容 | エラー内容を表示 ※エラー内容を表示できない場合があります。 |
削除不可画面(画面遷移番号 C-⑤)

(1)継続課金(簡易)に登録されている場合、削除不可画面を表示
《表示項目について》
| 表示項目 | 説明 |
|---|---|
| 「キャンセル」ボタン | 加盟店指定のキャンセル画面へ遷移 |
| 決済エラー内容 | エラー内容を表示 ※エラー内容を表示できない場合があります。 |

システムエラー画面(画面遷移番号 B-⑥、C-⑥)
(1)チェック処理などでエラーが発生した場合にエラー画面を表示
※PC/携帯の指定チェックでエラーが発生した場合は、リクエストヘッダのユーザエージェントを識別し、主要キャリア3社およびその他キャリア、それぞれの専用画面へ自動で振り分けます。
《表示項目について》
| 表示項目 | 説明 |
|---|---|
| 「戻る」ボタン | 顧客決済情報登録・更新要求/削除要求のエラー時に指定されている URL へ遷移 ※加盟店が特定できない場合、「元の画面へ」ボタンは表示しません。 また、表示しない場合、加盟店が特定できないので、画面デザインは、システム共通の画面となります。 |
《システムエラー画面の表示理由例》
| 画面 | 表示理由例 |
|---|---|
![]() | 要求リクエスト上のリクエスト許容時間の超過が発生している 要求リクエスト上のチェックサム値が誤っている 要求リクエスト上の各パラメータの属性がインターフェースと異なっている 当社が表示する各画面において、エンドユーザーの操作にて画面リフレッシュ操作がされた |
加盟店が特定できない場合![]() | 要求リクエスト上のマーチャント ID が払い出した ID と異なっている 要求リクエスト上のサービス ID が払い出した ID と異なっている 当社が表示する各画面において、エンドユーザーの操作にて画面リフレッシュ等の操作が繰り返し操作された(当社側の画面保持情報がクリアされた場合など) |
継続課金(定期・従量)申込要求
| 機能ID | 処理名 | 流れ | 説明 |
|---|---|---|---|
| D01-1 | 継続課金(定期・従量)申込要求 | 加盟店 →当社 | 継続課金(定期・従量)の申込、解約を行う。 |
| D02-1 | 継続課金(定期・従量)申込結果CGI | 当社 →加盟店 | 継続課金(定期・従量)の申込、解約結果を通知する。 |
| D02-2 | 継続課金(定期・従量)申込結果CGIレスポンス | 加盟店 →当社 | 結果CGIへの応答を返却する。 |
| D03-1 | 継続課金(定期・従量)申込結果(画面返却) | 当社 →加盟店 | 継続課金(定期・従量)の申込、解約結果を通知します。 また、エンドユーザーの画面を加盟店へ返却します。 |

利用例
決済情報入力画面等を各決済会社側で表示するパターンです。各決済会社側に遷移し表示される画面イメージや画面遷移は決済会社により異なります。
《対象の決済手段》
| ソフトバンクまとめて支払い(B) | d払い(キャリア・ウォレット) | au PAY(auかんたん決済) |
| PayPay(オンライン決済) | 楽天ペイ(オンライン決済) | 楽天ペイ(オンライン決済)V2 |

※解約の場合も同様の処理シーケンスとなります。
※PayPay(オンライン決済)は PayPay アプリでのユーザ操作による解約時に API で解約通知が発生します。通知の詳細については「API型 PayPay(オンライン決済)IF仕様」を参照してください。
画面遷移図
エンドユーザーに表示する画面の遷移図は、以下のとおりです。

※注:申込取消画面の導線は 2020 年よりデザイン変更によって消去されております。変更前デザインにて表示されます。
・決済会社画面でキャンセルした場合はキャンセル時 URL に遷移します。
・こちらの導線が必要な場合は弊社営業窓口までお問い合わせください。
画面の説明
継続課金(定期・従量)申込要求で表示される画面は以下のとおりです。
決済選択画面(画面遷移番号①)

- 加盟店から要求があったリクエストの電文チェックを行う。
※チェックの詳細についてはリンク型 基本仕様を参照ください。 - 加盟店から要求があった「顧客利用端末タイプ」に合った画面 を表示
※「PC」で指定された場合は、PC 用の画面を出力します。
※「モバイル」で指定された場合は、リクエストヘッダのブラウザタイプを識別し、主要キャリア 3 社の専用画面へ自動で振り分けます。
《表示項目について》
| 表示項目 | 説明 |
|---|---|
| 決済手段 | 加盟店から要求があった決済手段を表示します。 ※要求された決済手段に指定が無い場合は、設定されている決済手段全てが表示されます。 ※要求された決済手段に指定がある場合は、指定されている決済手段が表示されます。 ※要求された決済手段が 1 つの場合は、決済選択画面は表示されません。 ※iPhone、Android はオプションとなります。 ※決済手段の表示順は任意で指定可能です。 例:決済手段=クレジットカード決済、WebMoney 決済、d 払い (キャリア・ウォレット)の場合 name=“pay_method” value=”credit,webmoney, docomo” |
| ブラウザの戻るボタン | ブラウザの戻るボタンを押下しても加盟店の画面には戻りません。 |

申込確認画面(画面遷移番号②)
(1)加盟店から要求があったリクエストの申込内容を表示
《表示項目について》

| 表示項目 | 説明 |
|---|---|
| お支払い方法 | 選択された決済手段 |
| 商品名 | 加盟店リクエストの「商品名称」 ※リクエスト未設定の場合は表示しません。 |
| 「戻る」ボタン | 決済手段毎の画面へ遷移 |
| 「キャンセル」ボタン | 申込取消画面へ遷移 |
| 「申込」ボタン | 申込処理画面へ遷移 ※決済会社の画面、もしくは購入完了画面へ遷移します。 |

申込完了画面(画面遷移番号③)
(1)申込が正常に行われた場合は、申込完了画面を表示
《表示項目について》
| 表示項目 | 説明 |
|---|---|
| 「戻る」ボタン | 加盟店指定の完了画面へ遷移 |

申込取消画面(画面遷移番号④)
(1)申込取消が行われた場合は、申込取消画面を表示
※申込取消が行われた場合は、セッション ID を破棄します。
《表示項目について》
| 表示項目 | 説明 |
|---|---|
| 「戻る」ボタン | 加盟店指定のキャンセル画面へ遷移 |

申込エラー画面(画面遷移番号⑤)
(1)申込エラーが発生した場合は、申込エラー画面を表示
《表示項目について》
| 表示項目 | 説明 |
|---|---|
| 「戻る」ボタン | 加盟店指定のエラー画面へ遷移 |
| 決済エラー内容 | エラー内容を表示 ※決済手段によって、エラー内容を表示できる 場合と、できない場合があります。 |

申込完了画面(無償/0 円指定時) (画面遷移番号⑥)
(1)申込が正常に行われた場合は、申込完了画面を表示
※申込が正常に行われた場合は、セッション ID を破棄します。
《表示項目について》
| 表示項目 | 説明 |
|---|---|
| 「戻る」ボタン | 加盟店指定の完了画面へ遷移 |

システムエラー画面(画面遷移番号⑦)
(1)チェック処理などでエラーが発生した場合にエラー画面を表示
※PC/携帯の指定チェックでエラーが発生した場合は、リクエストヘッダのユーザーエージェントを識別し、主要キャリア 3 社およびその他キャリア、それぞれの専用画面へ自動で振り分けます。
《表示項目について》
| 表示項目 | 説明 |
|---|---|
| 「戻る」ボタン | 申込要求のエラー時に指定されている URL へ遷移 ※加盟店が特定できない場合、「元の画面へ」ボタンは表示しません。 また、表示しない場合、加盟店が特定できないので、画面デザインは、 システム共通の画面となります。 |
《システムエラー画面の表示理由例》
| 画面 | 表示理由例 |
|---|---|
加盟店が特定できる場合![]() | 申込要求リクエスト上の ID の重複が発生している 申込要求リクエスト上のリクエスト許容時間の超過が発生している 申込要求リクエスト上のチェックサム値が誤っている 申込要求リクエスト上の各パラメータの属性がインターフェースと異なっている 当社が表示する各画面において、エンドユーザーの操作にて画面リフレッシュ操作がされた |
加盟店が特定できない場合![]() | 申込要求リクエスト上のマーチャント ID が払い出した ID と異なっている 申込要求リクエスト上のサービス ID が払い出した ID と異なっている 当社が表示する各画面において、エンドユーザーの操作にて画面リフレッシュ等の操作が繰り返し操作された(当社側の画面保持情報がクリアされた場合など) |





